金沙9001w以诚为本科研平台激光共聚焦显微镜配置台式电脑和监控系统采购公告
金沙9001w以诚为本就下述采购项目的相关货物与服务进行院内磋商,欢迎符合条件的响应人前来参与。
一、项目名称:金沙9001w以诚为本科研平台激光共聚焦显微镜配置台式电脑和监控系统采购项目
二、磋商内容:

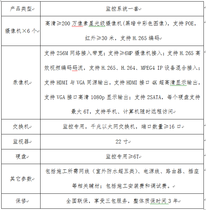
主要货物产品的配置指标详见下表:
1

2

本项目台式电脑预算3.00万元、监控系统一套预算0.70万元。磋商范围包括:上述货物的供应、运输、安装调试、培训及售后服务。
三、响应人的必备资格要求
1.响应人必须符合《中华人民共和国政府采购法》第二十二条之规定;
2.响应人要具有独立法人资格、相关货物经营许可证,具有良好的企业形象和信誉,良好的银行资信状况;
3.响应人在近三年内没有违法行为,在以往政府采购活动中没有违规和违约行为。
四、报名及磋商文件的获取时间及相关要求
1.公告时间:2020年8月27日至9月2日;
2.获取磋商文件时间:2020年8月27月至9月2日17:00;报名电话029-87091117;
3.参加磋商的公司请于2020年9月3日10时前将加盖公章的第七部分中的响应函扫描件发送到指定邮箱。响应函须按规定时间回传,否则响应被拒绝。
五、接收响应文件时间、接收响应文件截止时间及磋商时间
1.接收响应文件时间:2020年9月3日15时20分至40分。有变更,将另行通知。
2. 响应截止及磋商时间:2020年9月3日15时40分。
3.响应截止时间后送达的响应文件将被拒收,在规定时间内所提交的文件未密封的也将被拒收。
七、响应文件递交及磋商地点:版权所有: 金沙9001w以诚为本(中国)-搜狗百科(北校区4号楼)。
八、项目联系人:李爽联系电话:18700192876
电子邮箱:465677918@qq.com 邮编:712100
欢迎符合条件的公司参加。
注:响应人须对其所提供资料的真实性负责,如有作假,一经发现立即取消响应资格,三年内禁止参加版权所有: 金沙9001w以诚为本(中国)-搜狗百科的采购活动。
版权所有: 金沙9001w以诚为本(中国)-搜狗百科
2020年8月27日